2014年5月2日国务院颁布了《关于加快发展现代职业教育的决定》,为大力提升学生技能水平,培育大国工匠精神,智能制造学院各个专业积极开展技能鉴定工作。
1.基本原则之一产教融合特色办学:同步规划职业教育与经济社会发展,协调推动人力资源开发与技术进步,推动教育教学改革与产业转型升级衔接配套,突出职业院校办学特色,强化校企协同育人。
2.目标任务:总体保持中等职业学校和普通高中招生规模大体相当;高等职业教育规模占高等教育的一半以上,总体教育结构更加合理。到2020年中等职业教育在校生达到2350万人,专科层次职业教育的学生达到1480万人,接受本科层次职业教育的学生达到一定的规模,从业人员继续教育达到3.5亿人次。
3.健全就业和用人的保障政策:认真执行就业准入制度,从业人员必须取得相应的学历证书并获得相应的职业资格证书,完善职业院校合格毕业生取得相应职业资格证书的办法,鼓励企业建立高技能人才技能职务津贴和特殊岗位津贴制度。
职业院校技能鉴定工作关系到国务院《关于加快发展现代职业教育的决定》能否实现;关系到国家的前途和命运;关系到企业的发展;关系到学校的人才培养质量;也关系到个人的成长。
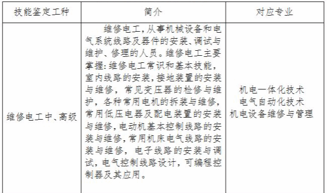
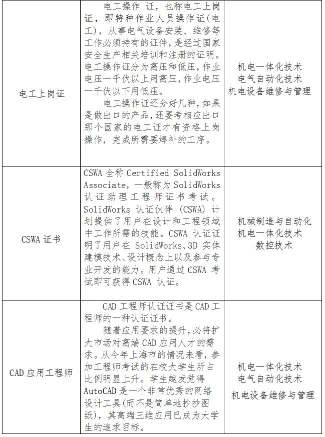
智能制造学院技能鉴定一览表

